A Bolete associated with oak trees - Case 2

Es gibt 17 Antworten in diesem Thema, welches 4.623 mal aufgerufen wurde. Der letzte Beitrag () ist von Steve_mt.

  • This is a fresh post for a Bolete found under Quercus ilex, fruiting early in October, in calcareous substrate present in the M altese Islands, maybe someone is familiar with them.


    This collection forms flattened or shallowly convex caps sometimes upturning (involute) to a large extent initially starting as dark sepia or cinnamon brown with red hues, cracking at an early age as a net and deepening while maturing with the exposed flesh in these cracks becoming amazingly deep red. It has the X. chrysenteron effect! Margin beige to light brown


    The stipe is chrome yellow with golden-sepia flushes, especially towards the base. Mature specimens (5 hrs after collection) develop a reddish collar under the stipe. W hen cut in half, there is no bluening both in the stipe or in the pileus, however a red layer is formed below the cuticle of the cap and at the borders of the uppermost part of the stipe. The context in collected specimens develops a sepia brown color at the lower half (but no color change in the fresh-cut specimens, (hence color is light yellow)


    Hymenium or stipe do not change color when bruised


    Hymenium pale yellow then darkens to olive-brown with age


    Pores angular, rectangular, pentagon or sometimes hexagon, 0.5 to 1.0 (1.3) mm across the widest diameter.


    Scent faint sweet, but unless something abnormal took place, it became strongly aromatic, like resin of pine trees when oldened by one day


    Spores elongated ellipsoid (truncate ends not detected) with amorphous non distinct oil bodies. Measurement: 10.2 [11.6 ; 12.2] 13.7 × 4.3 [5.1 ; 5.5] 6.3 µm [ Mean = 11.9 × 5.3 µm ]; Qe = 1.9 [2.2 ; 2.3] 2.6 [mean 2.3] Inamyloid.

  • Hello Steve,

    is it correct that there is no blueing in the flesh?

    However, if there was at least temporarily blueing I tend to call them Hortiboletus bubalinus.

    FG

    Oehrling

    PSVs dürfen weder über I-Net noch übers Telefon Pilze zum Essen freigeben - da musst du schon mit deinem Pilz zum lokalen PSV!

  • Hello Steve,

    is it correct that there is no blueing in the flesh?

    However, if there was at least temporarily blueing I tend to call them Hortiboletus bubalinus.

    FG

    Oehrling

    THANK You Oehrling


    In the flesh of the stipe, there was no blueing at all, but in some basidiocarps there was a hint (just a vague hint) on the pore surface and the stipe surface (making it look greenish!), And this before being touched. When the pores were gently scraped, they just become darker and wet.


    I went again on site yesterday! I found more specimens and I have some further notes


    - 4% NaOH on flesh makes it become slightly pink-pale red


    -The scent of fresh specimens is not very strong but had a bit of aromatic or ink-like scent mixed with mushroom-lke scen. When old and drying, the specimens attained a more aromatic scent


    -All specimens produce some pinkness (at various degrees) under the cap (a layer of 1mm) and sometimes below the cuticle of the upper region of the stipe


    - Never any redness was observed at the base of the stipe (I checked some 8 specimens now!). When camera flash was used, this may show brownish dots but to the eye they are not distinct.

  • Hello Steve,

    is it correct that there is no blueing in the flesh?

    However, if there was at least temporarily blueing I tend to call them Hortiboletus bubalinus.

    FG

    Oehrling

    I was too sleepy yesterday! So today I checked about Hortiboletus bubalinus and you are right in suggesting this species. From boletales.org; "Flesh whitish in the cap, distinctly pinkish below the cap cuticle, yellowish in the stipe, orange brown in the stipe base" - this is pinpoint true. It could be it. What I see different is the bulbous thick base and the cap do not crack readily as what I witnessed in this population. If different, it is very related species.

    Thanks for yr suggestion

  • Of course it is possible that this is a mediterranean species which is unknown in Central Europe and maybe undescribed.

    I suppose, the first thing to do is to find out whether this is a Xerocomus, a Xerocomellus or a Hortiboletus. Unfortunately I lack good up-to-date-literature, so I can't say what makes a Xerocomus, a Xerocomellus or a Hortiboletus.

    Let's call Beorn he ist more encountered with these blueing felty boletes.

    FG

    Oehrling

    PSVs dürfen weder über I-Net noch übers Telefon Pilze zum Essen freigeben - da musst du schon mit deinem Pilz zum lokalen PSV!

  • Thanks Oehrling. I will report here if I find an answer from other sources. For now, there is nothing else to add, and maybe some Bolete expert like Beorn pass from here and see/reply to this post.

    • Offizieller Beitrag

    Good morning!


    Hm, well - I wouldn't call myself an expert on those Boletes. Especially because in mediterrenean areas are some species described, which are totally unknown to me.

    But Hortiboletus bubalinus might be an option, although some aspects are odd: normally young basidiocarps are blueing strongly (stipe and lower half of pileus-flesh), and older basidiocarps have a strongly fibrillose stem.
    Those were the main characters, why i was thinking more of Hortiboletus engelii.

    The Q-value of the spores is somewhat inconsistent, although it is often mentioned for differentiating those two: But my own measurements show a significant difference only in really mature basidiocarps, in younger stades the spores can look more or less the same.



    LG; Pablo.

  • Dear friends, I carried out ITS sequence for four specimens from this population and had a 100% result for Xerocomus rubellus MN685116 for three and 99.87 for the other.


    Now I am wondering at large why non of the specimens produced the characteristic red dots at the base of the stipe and instead it formed a reddening under the cap. I guess I should trust the result but hmmm ?!???


    What do you think ?


    I can share the sequence results.

  • Hi.


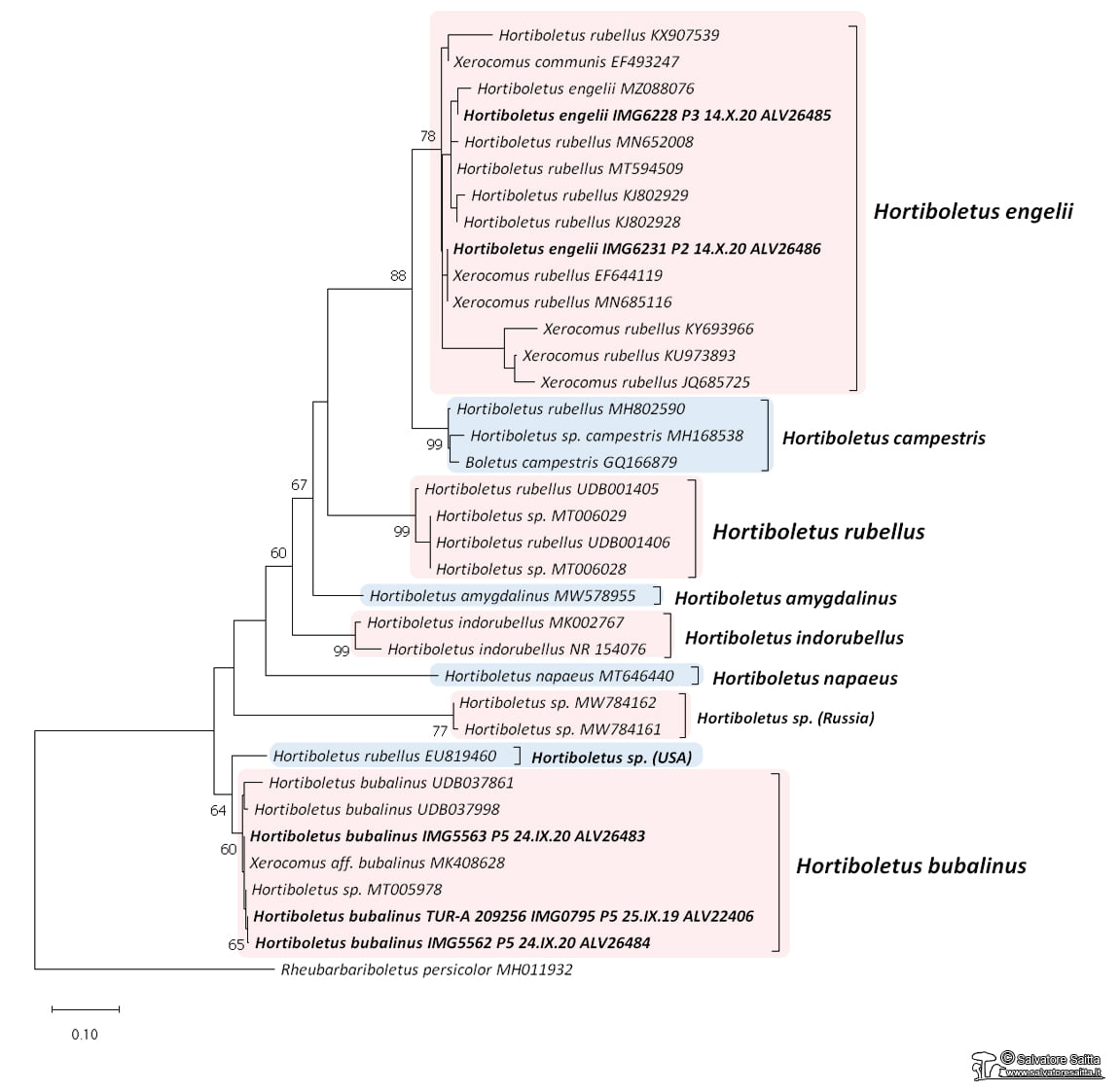
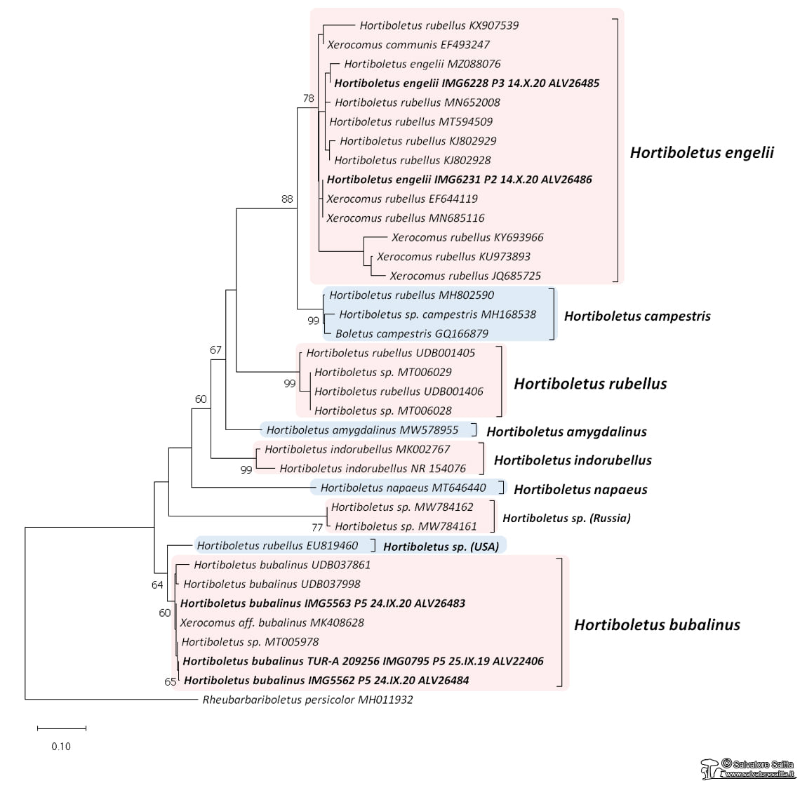
    For what it's worth, some sequences in the database going under H. rubellus are probably H. engelii. Specifically that one you compared to. Because of some weird coincidence somebody else posted a tree on another platform today and it includes your match sample, but it clustered under H. engelii.



    Creator of the tree.

    You need to be aware of mismatched names when you sequence your finds and compare the matches. Wrong names are not uncommon.

    What's the number of the other match? Maybe it's in the tree too.


    LG.

    Posts sind nicht als Essensfreigabe zu verstehen. :-]
    93 Chibs - APR-Gebühr 2024 = 83 Chibs

  • Oh dear me how confusing this !!! To be honest, I did not like much to name a Xerocomus that do not form red dots at the base as Hortiboletus rubellus! And to blow my mind even further, I analysed the sequences in Unite to provide matches as follows:



    Code
    UDB000443|SH1610853.08FU|Xerocomellus chrysenteron           1585    0.0  UDB000446|SH1610858.08FU|Xerocomellus chrysenteron           1557    0.0  KY693966|SH1610853.08FU|Xerocomellus rubellus                1550    0.0  UDB000445|SH1610856.08FU|Xerocomellus chrysenteron           1544    0.0  UDB000444|SH1610857.08FU|Xerocomellus chrysenteron           1543    0.0  UDB000447|SH1610855.08FU|Xerocomellus chrysenteron           1519    0.0  JQ685725|SH1610853.08FU|Xerocomellus rubellus                1515    0.0  


    Now when I click the UDB000443 it says, UNITE taxon name is Xerocomus communis (Bull.) Bon, 1985

    ... and I am currently running them in PlutoF too (maybe I get different name!)


    This is becoming far too complicated!



    All 4 samples of this bolete match MN685116


    The 2 samples of redeuilhii resulted in:

    B408A = ok, 100% Xerocomellus aff. redeuilhii KU721022

    B408B = ok, 99.85% Xerocomellus redeuilhii NR_155981

  • Hortiboletus engelii - A.M.B. PESARO


    And in this site there is a nice piece of information:


    Note

    Molto simile a Hortiboletus rubellus, si riconosce per il cappello bruno scuro senza alcuna sfumatura rossa nei giovani esemplari (H. rubellus nel giovane è sempre ± rossastro), poi, maturando, si decolora e compaiono tonalità rossastre rendendo così più difficile separare le due specie. Anche a livello microscopico ho trovato delle differenze, le spore che in H. engelii sono di varie forme: da ovoidali a largamente ellittiche a subcilindracee, leggermente strozzate, tutte senza depressione suprailiare.


    Translation


    Very similar to Hortiboletus rubellus, but it [engelii] is recognized by the dark brown cap without any red hue in the young specimens (H. rubellus in the young is always ± reddish), then, as it matures, it discolours and reddish shades appear making it more difficult to separate the two species . Even at the microscopic level I found some differences, the spores that in H. engelii are of various shapes: from ovoid to largely elliptical to subcylindraceous, slightly strangled, all without suprailiary depression


    Young specimens dark brown: https://www.pilzforum.eu/attachment/406766-img-8767s-jpg/

  • Hi.


    Yes, sequencing comes with its own problems. I only read a bit about the process so I'm not very well versed in the whole undertaking. mollisia does sequencing afaik, maybe he can tell you more about the interpretation.


    I think in general it's not the worst idea to build a tree of your sequence and some close matches to see how it turns out and if any database entries are likely mismatched. You could try it with this, but don't ask me in depth about it - I only saved the page some time ago in case I ever did sequence something myself. Haven't needed it yet.


    Assuming that the tree above is correct, then for example

    KY693966 (X. rubellus) is also actually H. engelii and just misnamed.


    The Unite entries are not in the tree above but:

    UDB000444 is named in the UNITE taxon name: Xerocomellus chrysenteron (as Xerocomus communis) - maybe they view(ed) X. chrysenteron as the same species as H. engelii.

    UDB000446 shows up as Xerocomus communis

    UDB000445 shows up as Xerocomus communis

    UDB000447 shows up as Xerocomus communis


    And X. communis is just an old name for H. engelii. So to me everything points to the fact, that Pablo was right again.,

    I'm not sure why you get X. chrysenteron in your matches.


    About the cap color - the guy who build the tree above sequenced a bright red capped Hortiboletus and it turned out to be H. engelii. By macro alone I'd have called this H. rubellus...

    And I read somewhere that H. rubellus can be brown-capped as well.


    Xerocomoids are fun...


    LG.

    Posts sind nicht als Essensfreigabe zu verstehen. :-]
    93 Chibs - APR-Gebühr 2024 = 83 Chibs

  • I agree with all you said especiall re misnamed conclusions - after all there is always the human interpretation with errors and bias. This is a clear example! May I ask the source of the tree you kindly posted here.


    Regards rubellus vs engelii, then the lack of red spots at the base are the strongest indication towards engelii. I am sure they had a little aromatic pine-like scent which intensified on drying. I wonder if rubellus do get a red colouring under the cap (sometimes at the margin of the upper stipe) when cut in half, or this is something that engelii only do?


    ?thumbnail=1

  • Hello Steve,


    "Regards rubellus vs engelii, then the lack of red spots at the base are the strongest indication towards engelii."


    No, just the other way: X. engelii always shows orange dots, but rubellus not always.


    all the best,

    Andreas

  • Hi.


    The author is linked above and it's in the picture as well.

    About the red dots - in my experience:

    H. engelii and H. rubellus usually have them. But if they're missing it does not exclude them. I've had collections of H. engelii where only one of several specimen had them.

    H. bubalinus only very rarely has those spots.


    H. bubalinus and H. rubellus are more intense and quicker "blue bruisers". H. engelii is more conserved in that regard.


    Since I learned that H. engelii can have a red cap as well I've looked through my picture archive and I think at least one of my H. rubellus collections was probably H. engelii as well.


    LG.

    Posts sind nicht als Essensfreigabe zu verstehen. :-]
    93 Chibs - APR-Gebühr 2024 = 83 Chibs

    • Offizieller Beitrag

    MoinMoin!


    There might be also another Problem within the clades of Hortiboletus: Those species (at least the three european species) seem to be really close. H. bubalinus might be the one with the statistically most seperated ITS, rubellus and engelii (formerly known as communis) seem to be very close and even vary in a range, that might suggest that it could be only one "species", but with quite a huge variaty in morphology as well as in molecular data. Within this clade, there could be two or three (sometimes!) distinguishable lines, but maybe these lines still are so close, that Hybrids (whatever that exactly means for mushrooms) could be possible - and confusing.

    In quite a lot of older works, that are based predominantly on morphological features, H. rubellus und H. engelii (communis) are concidered to be only one variable species (e.g. Xerocomus - book of Fungi Europaei / Edizione Candusso).

    If determinations of material are based on literatur like the mentioned, the names "rubellus", "engelii" and "communis" are more or less randomly mixed when checking for sequences. What might also be the problem within the unitee - database in this context.

    So... If You're looking for matchings dna - data for a Hortiboletus like this one, You should blast the sequence (use GenBank!), sort out all "ectomycorrhizal samples" and ignore the "names" of the collection. What would be ideal: Search for type sequences (what should be possible with genbank) as well.



    Lg; Pablo.

  • Dear friends, thanks for sharing your experience on this topic. I am happy that I can provide something to debate upon. I am posting images of my 'Hortiboletus rubellus' with typical red dots. B013 was found in a cave with Quercus ilex roots emerging through a fissure in the rock and the Hortiboletus growing in complete darkness.


    <<<1>>>

    B211 is probably X. redeuilhii now that I am gaining experience of Xerocomus (additional image of section of stipe included)


    <<<2>>>

    This link provides verified images of X. engelii (the author sequenced them)

    MICOLOGIA, di Salvatore Saitta - Hortiboletus engelii


    <<<3>>>

    "I've had collections of H. engelii where only one of several specimen had them."

    This is exactly a similar situation. I wonder if slicing the specimens 8 hours after collection may reduce the colour-effect. I often collect and examine calmly at home. Many collections here are in hot hunting sites and operating incognito!


    <<<4>>>

    So guys, if I had to ask you to construct a key to tell apart engelii, rubellus and redeuilhii how would you go? I try my own ...



    1a. Stipe deep red (almost brownish) at the base, sometimes reaching up to 3/4 of its length; flesh at the base of stipe bordered deep red (sectioning obligatory), patchy or continuous, sometimes forming large reddish-brown blobs in the centre; context does not change blue, or if so faintly after a long period of time >>> X. redeuilhii


    1b. Stipe sulphur yellow merging to light bronze with flushes of light red, sometimes intense towards the central part, rarely so at the base; flesh at the base of the stipe do not show a distinct red border, but tiny orange-red granules or hue is present at the inner part, sometimes lacking completely ; context stains light blue rapidly or after 5 mins. >>> 2


    2a. Context turns faint blue within few seconds after cutting; surface of stipe always with obvious reddish colour; flesh under pileus and upper region of stipe remains yellow >>> H. rubellus

    2b. Context turns faint blue after a few minutes from cutting; surface of stipe sometimes lacking reddish tone or very faint; flesh under pileus and upper region of stipe usually forms a reddish layer >>> X. engelii



    <<<5>>>>

    If you want my ab1 ITS sequences, I am ready to share them. PM yr email and I will send them for yr further studies.